4.1 管理方法

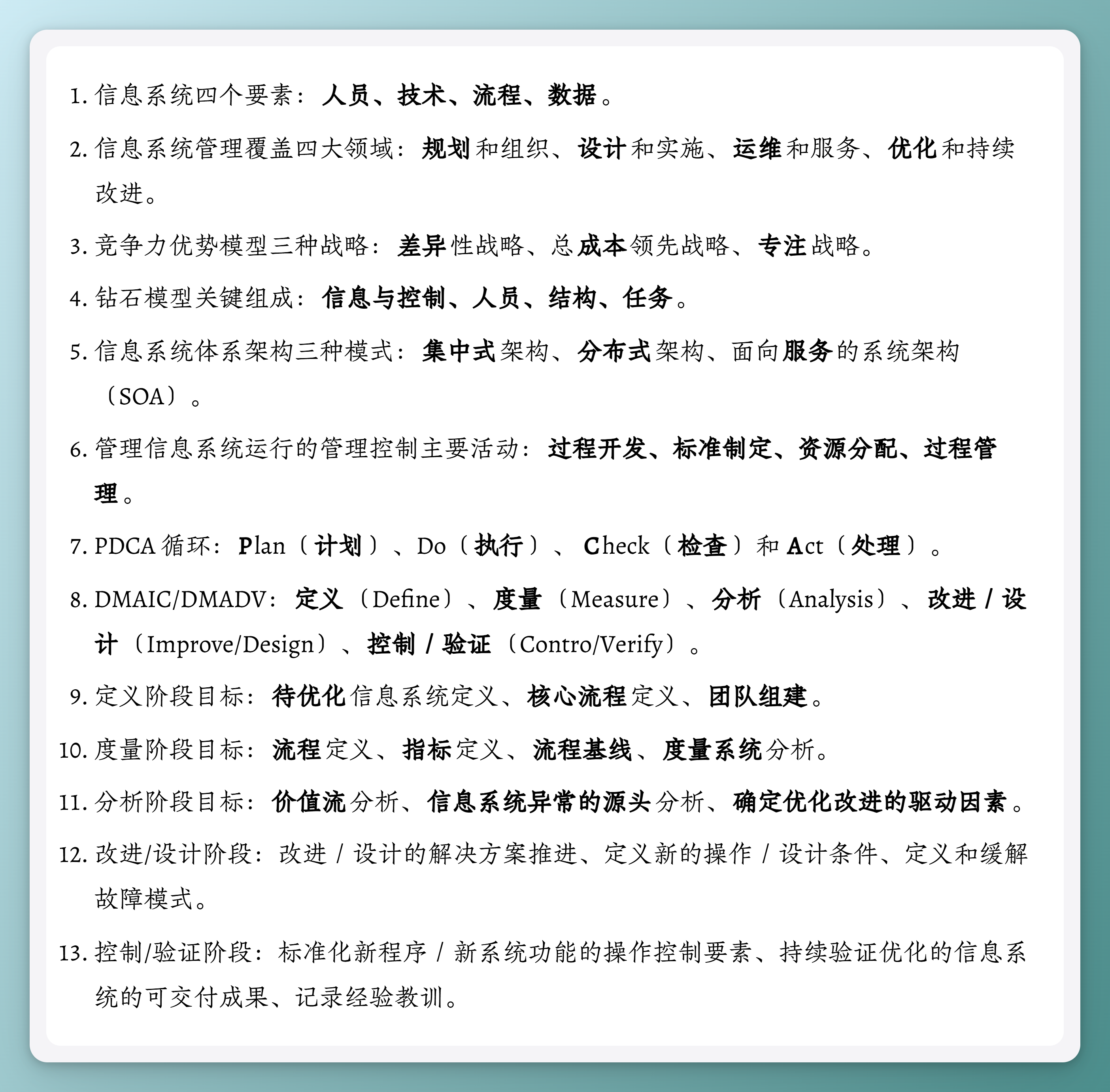
- 信息系统四个要素:人员、技术、流程、数据。
- 信息系统管理覆盖四大领域:规划和组织、设计和实施、运维和服务、优化和持续改进。
- 竞争力优势模型三种战略:差异性战略、总成本领先战略、专注战略。
- 钻石模型关键组成:信息与控制、人员、结构、任务。
- 信息系统体系架构三种模式:集中式架构、分布式架构、面向服务的系统架构(SOA)。
- 管理信息系统运行的管理控制主要活动:过程开发、标准制定、资源分配、过程管理。
- PDCA 循环:Plan(计划)、Do(执行)、 Check(检查)和 Act(处理)。
- DMAIC/DMADV:定义(Define)、度量(Measure)、分析(Analysis)、改进/设计(Improve/Design)、控制/验证(Contro/Verify)。
- 定义阶段目标:待优化信息系统定义、核心流程定义、团队组建。
- 度量阶段目标:流程定义、指标定义、流程基线、度量系统分析。
- 分析阶段目标:价值流分析、信息系统异常的源头分析、确定优化改进的驱动因素。
- 改进/设计阶段:改进/设计的解决方案推进、定义新的操作/设计条件、定义和缓解故障模式。
- 控制/验证阶段:标准化新程序/新系统功能的操作控制要素、持续验证优化的信息系统的可交付成果、记录经验教训。